干货 | 50个常用硬件设计电路
EEPROM

LCD1602电路

数码管

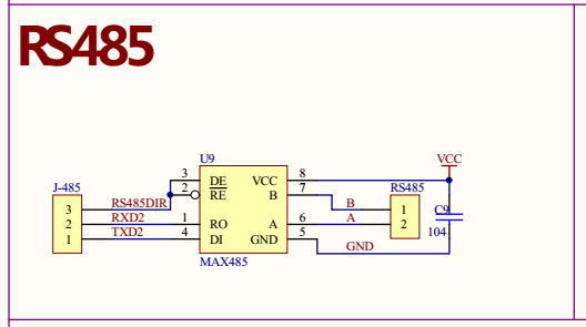
max485

红外开关

蜂鸣器

译码器

移位寄存器

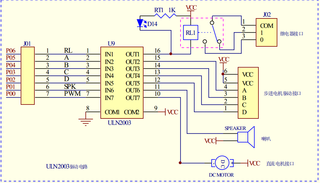
步进电机控制

复位电路

下载电路

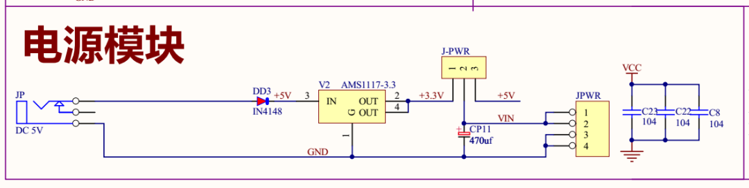
电源模块

温度模块

红外

热敏电阻

交通灯

时钟

555

彩屏

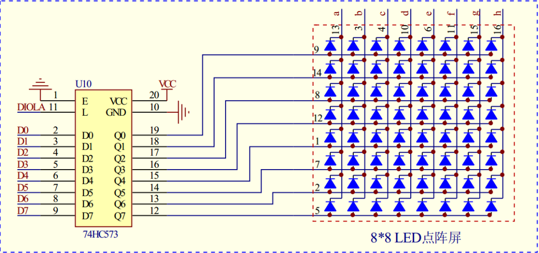
矩阵

按键

单片机

烧录电路

数码管

红外发射

显示模块

红外接收

蜂鸣器驱动

流水灯

usb供电

单片机

矩阵

单片机电路

时钟

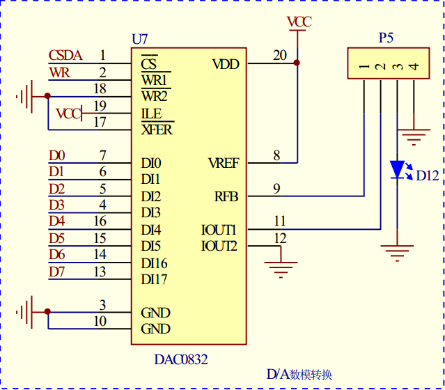
ADC

接口电路

单片机

电源

声音模块

收音机

485

蓝牙

光耦

can


光敏电阻
下一篇:没有了
EEPROM

LCD1602电路

数码管

max485

红外开关

蜂鸣器

译码器

移位寄存器

步进电机控制

复位电路

下载电路

电源模块

温度模块

红外

热敏电阻

交通灯

时钟

555

彩屏

矩阵

按键

单片机

烧录电路

数码管

红外发射

显示模块

红外接收

蜂鸣器驱动

流水灯

usb供电

单片机

矩阵

单片机电路

时钟

ADC

接口电路

单片机

电源

声音模块

收音机

485

蓝牙

光耦

can


光敏电阻
下一篇:没有了
总部:深圳市福田区梅林街道中康路136号新一代产业园3栋9楼
华南工厂:深圳市宝安区福海街道和平社区新兴工业园一区A15/A18栋
华东工厂:江苏省宿迁市宿豫区漓江路66号