50个常用硬件设计电路
对于一个从事电子行业工作的朋友来讲,如何快速的成长、入门是一个很头疼的事情,因为很多基础的理论,比较乏味,太过专业的知识,看起来,很是让人伤透脑筋,今天就给大家分享一些长期积累下来的电路图,供大家学习、收藏。

EEPROM

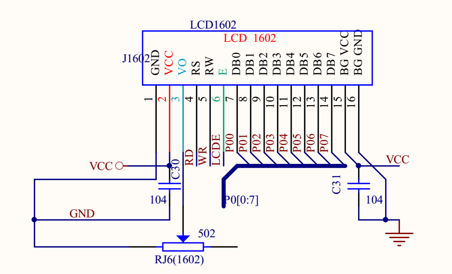
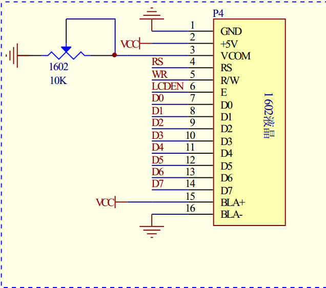
LCD1602电路

数码管

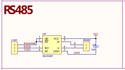
max485

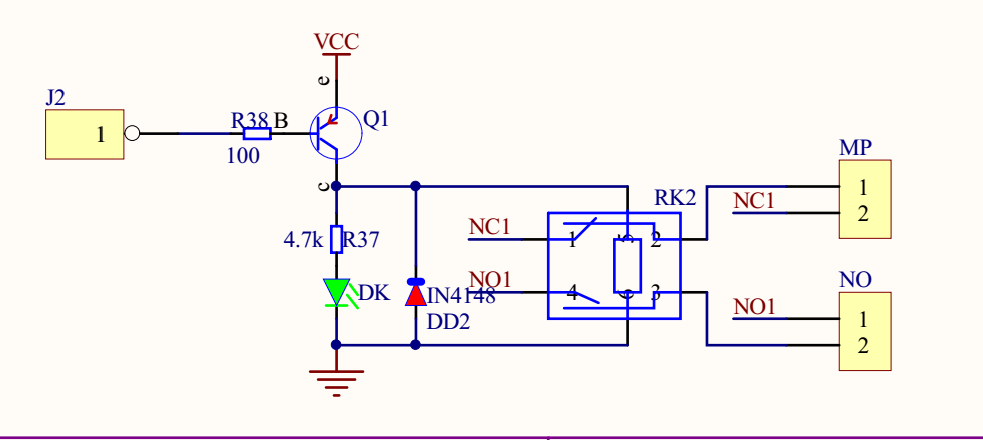
红外开关

蜂鸣器

译码器

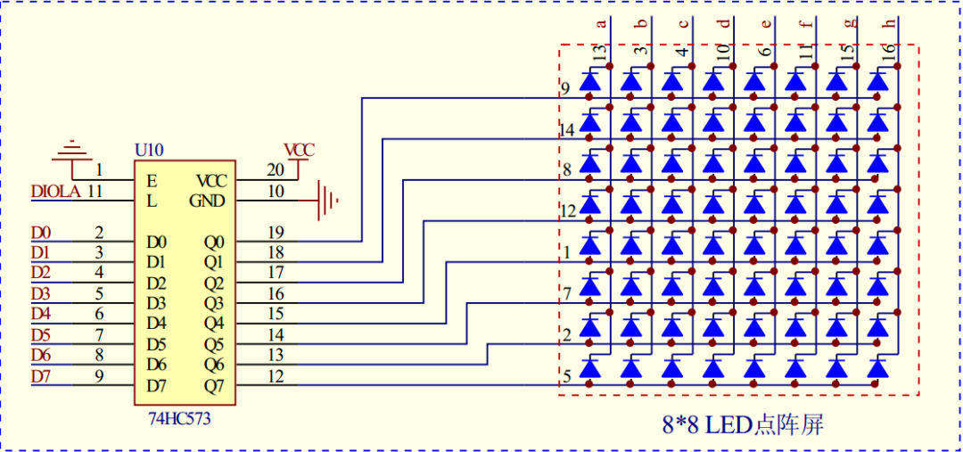
移位寄存器

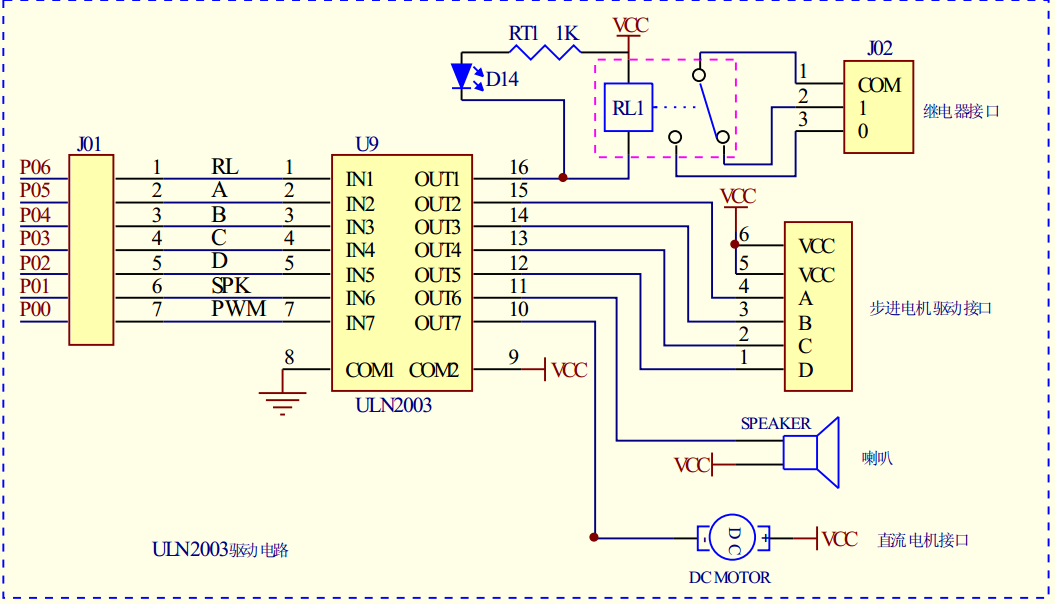
步进电机控制

复位电路

下载电路

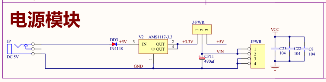
电源模块

温度模块

红外

热敏电阻

交通灯

时钟

555

彩屏

矩阵

按键

单片机

烧录电路

数码管

红外发射

显示模块

红外接收

蜂鸣器驱动

流水灯

usb供电

单片机

矩阵

单片机电路

时钟

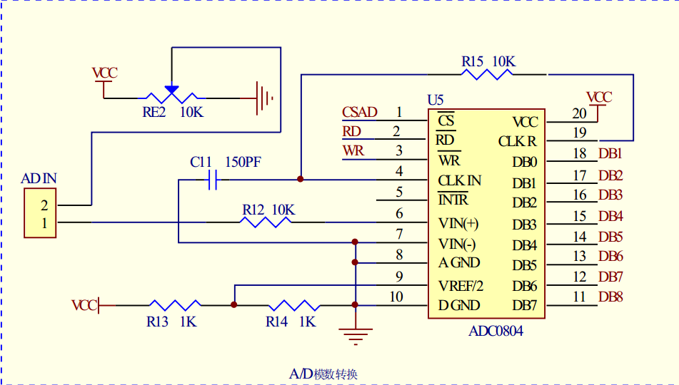
ADC

接口电路

单片机

电源

声音模块

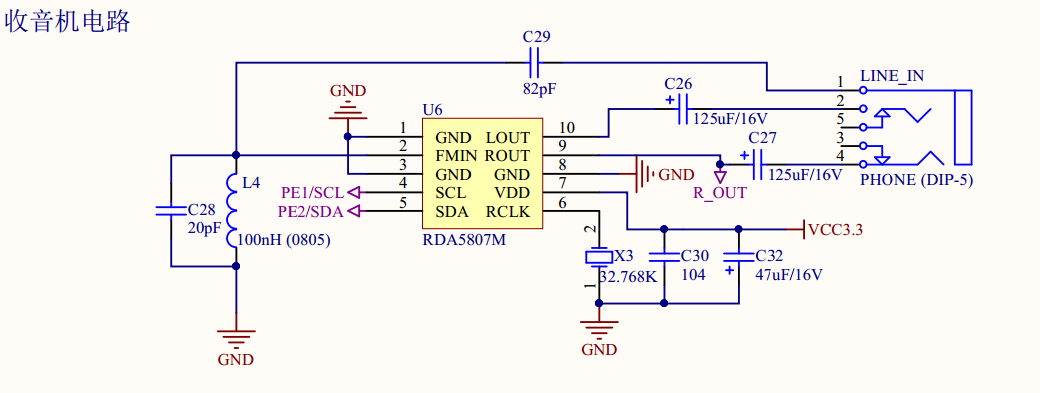
收音机

485

蓝牙

光耦

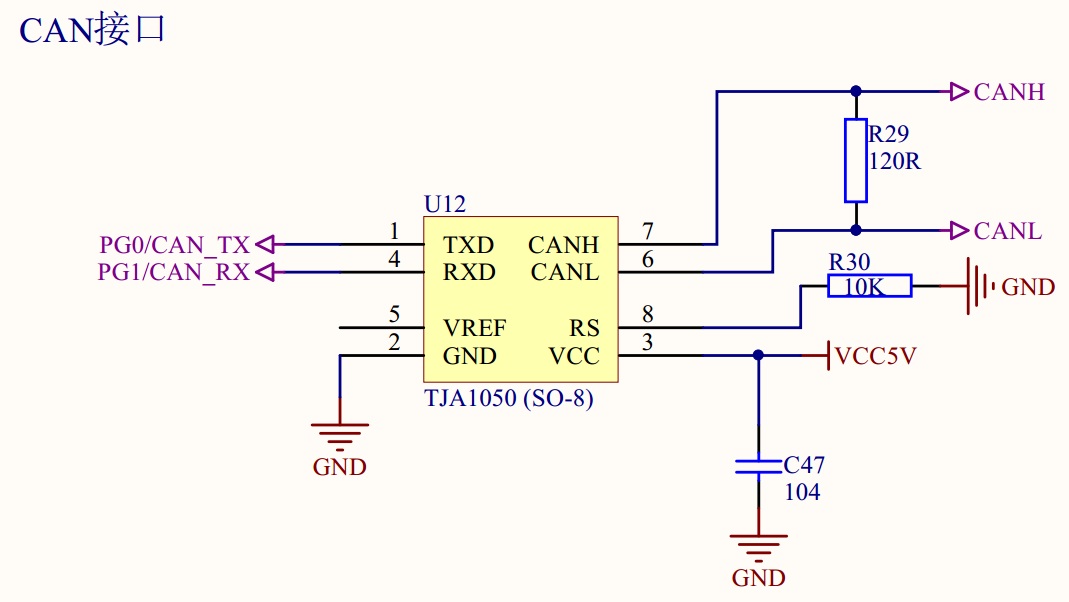
can


光敏电阻
注:文章来源网络,仅作分享交流,如侵删。
